关注TCP/IP的若干事
文章目录
关注TCP/IP的若干事
TCP协议组成
TCP头部组成
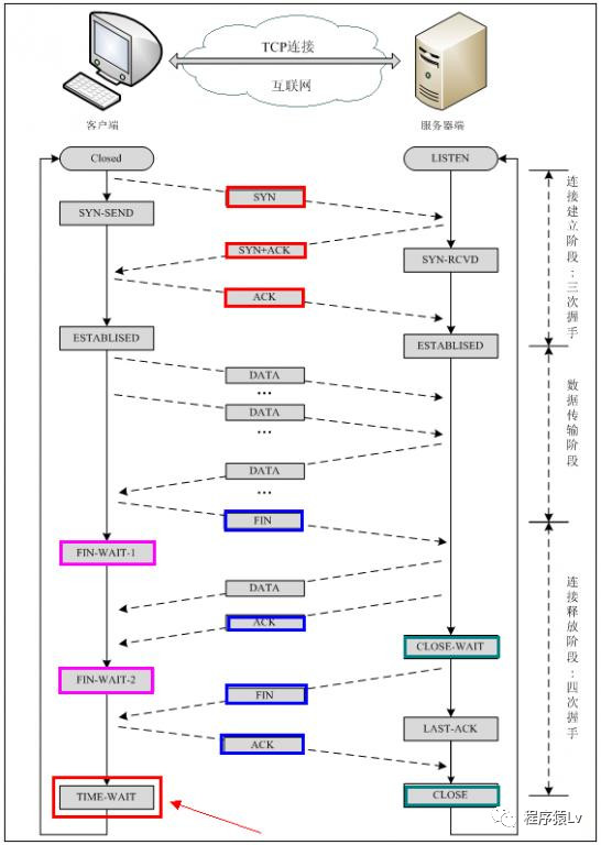
TCP3次握手
过程描述
- 客户端(client)-> 发起请求:携带 SYN=1 ACK=0 Seq=x (SYN=1不能携带数据,但需要一个序号)
- 服务端(server)-> 回复确认:携带 SYN=1 ACK=x+1 Seq=y
- 客户端(client)-> 二次确认:携带 ACK=y+1 Seq=x+1
为什么需要3次握手
- 信道不可靠,通信双方需要就某个问题达成一致;
TCP4次挥手
过程描述
- 客户端(client)-> 发起释放请求:携带 FIN=1 Seq=u
- 服务端(server)-> 回复确认:携带 ACK=u+1 , seq=v -> Close-Wait
- 服务端(server)-> 发送数据 : 携带 FIN=1 ACK=u+1 Seq=w -> Close Wait
- 客户端(client)-> 再次确认:携带 ACK=w+1 Seq=u+1 ->Time-Wait
为什么需要等待
- 客户端接到服务端的释放连接请求之后 -> 发送一个确认信息
- 信息丢失,服务端未收到确认释放连接指令
- 服务端重发释放连接请求
- 此时,客户端处于TIME_WAIT状态,再次给服务端发送一个确认消息
为什么TIME_WAIT状态需要等2*MSL秒后才能返回到CLISED状态
- 网络不可靠,无法保证最后发送的ACK报文一定会被对方收到,作用是用来重发可能丢失的ACK报文
TCP11种状态
CLOSED 初始状态,TCP连接未打开
LISTEN 处于socket监听状态,等待接受客户端连接
SYN_RCVD 表示服务器接收到了来自客户端请求连接的SYN报文
SYN_SENT 表示客户端已发送SYN报文
ESTABLISHED 表示TCP连接已经成功建立
FIN_WAIT_1
FIN_WAIT_2
TIME_WAIT 表示收到了对方的FIN报文,并发送出了ACK报文
CLOSING 表示双方都正在关闭SOCKET连接
CLOSE_WAIT 表示正在等待关闭
LAST_ACK 当被动关闭的一方在发送FIN报文后,等待对方的ACK报文的时候,就处于LAST_ACK 状态
参考
[1] https://www.cnblogs.com/qingergege/p/6603488.html?from=singlemessage&isappinstalled=0

